- 
          
          Docker : Container Life Cycle공부합시다!/Container 2022. 5. 21. 23:53728x90
Container의 생명 주기에 대해서 포스팅합니다.
Container는 docker command 에 따라서 그 상태가 변화하게 되는데
이것을 Container의 Life Cycle 이라고 합니다.
일반적으로 image가 docker run 명령어에 의해서 Container로 생성되고
docker stop 및 docker rm 명령어에 의해서 삭제되는 것이 그 일례입니다.
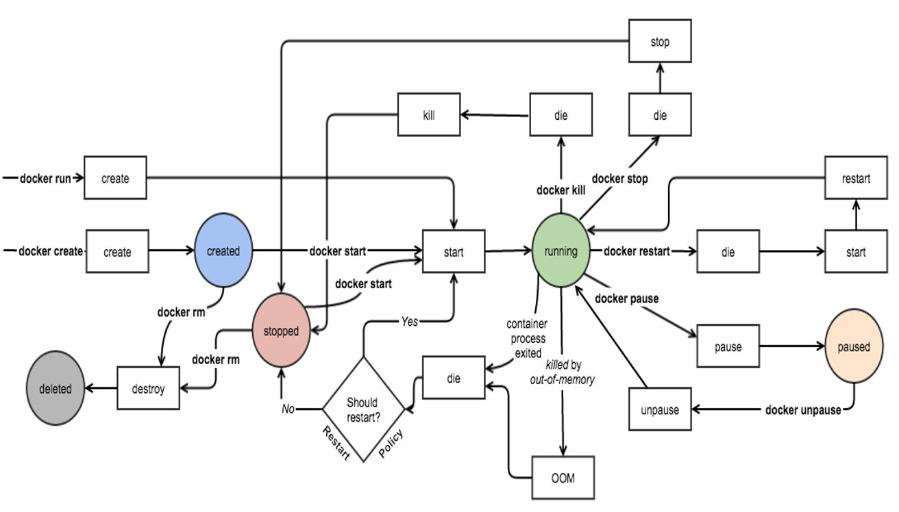
1. Container Life Cycle
2. Docker Command
에 대해서 살펴보겠습니다.
1. Container Life Cycle
1.1. image가 실행되면 Container의 생명주기가 시작됨.
1.1.1. created, running, paused, stopped, deleted
1.2. 일반적인 주기 (생성 -> 실행 -> 정지 -> 삭제)
1.2.1. docker create -> docker start -> running -> docker stop -> stopped -> docker rm -> deleted
1.3. 일시정지
1.3.1. docker create -> docker start -> running -> docker pause -> paused -> docker unpause -> running

LifeCycle 2. Docker Command
2.1. docker command 및 상태
상태 명령 설명 생성 docker create Container 생성 - 시작은 아님 created 생성및 시작 docker run Container 생성 및 시작 running 시작 docker start Container 시작 running 정지 docker stop Container 정지 - IP등의 자원 해제됨. 프로세스 정상 종료, 시간 소요 stopped 일시정지 docker pause Container 일시정지 - 자원해제 되지 않음. 프로세스 역시 일시 정지 paused 일시정지해제 docker unpause Container 일지정지해제 running 삭제 docker rm Container 삭제 deleted 이상으로 Container Lifecycle에 대해서 살펴보았습니다.
Have a nice day!
728x90'공부합시다! > Container' 카테고리의 다른 글
Docker : search (0) 2022.05.23 Docker : docker system (0) 2022.05.22 Docker : NGINX (0) 2022.05.20 Docker - Data Management (0) 2022.03.08 Docker 개요 - 3 (0) 2022.03.02